关于2017-2018学年第一学期重修报名的通知(辽师大教发[2017] 80号)
发布时间:2017-10-10 发布者:
侯平路
点击次数:次
各学院:
2017-2018学年第一学期重修报名工作将依据教育部《普通高等学校学生管理规定》(教育部第41号令)及《辽宁师范大学本科生学籍管理办法》(辽师大校发[2017]58号)文件相关规定开展,与往年有较大变化,请按以下要求组织实施。
一、报名时间
10月11日8:00-10月15日17:00
二、报名及缴费流程
1.学生登陆重修报名网址http://cjgl.lnnu.edu.cn或http://210.47.223.8,选择左侧“重修报名”按钮。
2.重修报名页面分为两个部分:
2017-2018学年第一学期重修报名工作将依据教育部《普通高等学校学生管理规定》(教育部第41号令)及《辽宁师范大学本科生学籍管理办法》(辽师大校发[2017]58号)文件相关规定开展,与往年有较大变化,请按以下要求组织实施。
一、报名时间
10月11日8:00-10月15日17:00
二、报名及缴费流程
1.学生登陆重修报名网址http://cjgl.lnnu.edu.cn或http://210.47.223.8,选择左侧“重修报名”按钮。
2.重修报名页面分为两个部分:
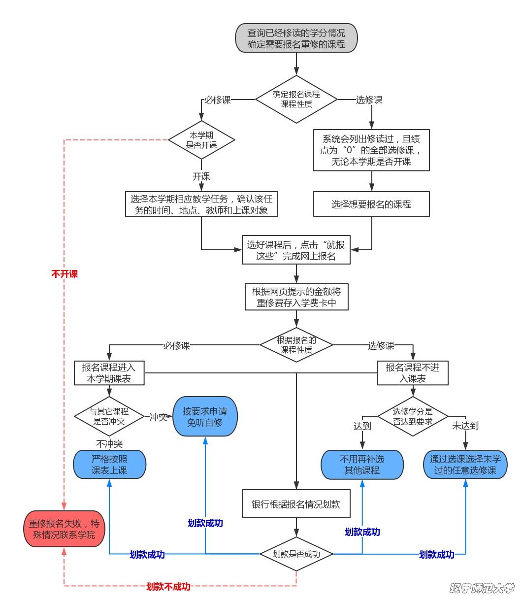
(1)必修课:系统列出了学生已取得成绩且本学期开课的必修课。若同一门课本学期开设多个平行班,学生可根据上课时间、地点选择其中一个班级参加学习。上课地点涉及新、老两个校区的课程,学生须做出妥善选择,以免给后续上课及考试带来不便。每个班级会根据原班级人数开放一定数量的重修名额,报满后,学生须选择其它班级报名。本学期不单独开设重修班。
(2)选修课:系统列出了已修且绩点为“0”全部选修课,学生须报名这些不及格的课程,无论是否再次选择修读该门课程。选修课报名是对不及格学分进行的处理,所报课程不进入本学期课表,跟本学期选课和考核无关。
3.学生报名成功后,须按照网页上显示的金额将费用存入学费卡中,银行暂定安排在10月23日-25日划款。最后报名结果以银行划款结果为准。
4.学生必须在报名当周到报名班级上课。但只有在成功缴费后,系统才能确认名单,期末考核成绩才能予以记载。
5. 必修课重修报名后,学生应当按时参加教育教学计划规定的活动。不能按时参加的,应当事先请假并获得批准。未经学校批准缺课累计超过课程总学时的三分之一,或者旷课三次,重修成绩记0分,重修资格不顺延至后续学期。
三、注意事项
1.根据《辽宁师范大学本科生学籍管理办法》(辽师大校发[2017]58号)的规定,学生对首次修读考核合格的课程成绩不满意,只允许重修一次;首次修读考核不合格,重修后考核仍不合格的,应当再次重修,在最长学习年限内重修次数不限。同一门课程每次考核成绩不再只取最高成绩,每次修读成绩均在成绩单中记载,均计入平均学分绩点。
2.学校健全学生学业成绩和学籍档案管理制度,真实、完整地记载、出具学生学业成绩,对通过补考、重修获得的成绩,予以标注。补考所取得的成绩注明“补考”,每次重修所取得的成绩均注明“重修”。
3.报名费用由银行一次性从报名学生的学费卡中划款,学生必须保证学费卡中有足够的余额。如学生学费卡中余额不足,导致银行无法划款,则该生本次重修全部报名无效,无法补报。重修报名不收现金。
4.学生应当随低年级重修课程。重修课程与主修课程上课时间发生冲突,学生应当保证主修课程学习。冲突课程可申请免听自修,除另有规定外,学生每学期申请免听自修的课程不超过2门。免听自修具体安排将另行通知。
(2)选修课:系统列出了已修且绩点为“0”全部选修课,学生须报名这些不及格的课程,无论是否再次选择修读该门课程。选修课报名是对不及格学分进行的处理,所报课程不进入本学期课表,跟本学期选课和考核无关。
3.学生报名成功后,须按照网页上显示的金额将费用存入学费卡中,银行暂定安排在10月23日-25日划款。最后报名结果以银行划款结果为准。
4.学生必须在报名当周到报名班级上课。但只有在成功缴费后,系统才能确认名单,期末考核成绩才能予以记载。
5. 必修课重修报名后,学生应当按时参加教育教学计划规定的活动。不能按时参加的,应当事先请假并获得批准。未经学校批准缺课累计超过课程总学时的三分之一,或者旷课三次,重修成绩记0分,重修资格不顺延至后续学期。
三、注意事项
1.根据《辽宁师范大学本科生学籍管理办法》(辽师大校发[2017]58号)的规定,学生对首次修读考核合格的课程成绩不满意,只允许重修一次;首次修读考核不合格,重修后考核仍不合格的,应当再次重修,在最长学习年限内重修次数不限。同一门课程每次考核成绩不再只取最高成绩,每次修读成绩均在成绩单中记载,均计入平均学分绩点。
2.学校健全学生学业成绩和学籍档案管理制度,真实、完整地记载、出具学生学业成绩,对通过补考、重修获得的成绩,予以标注。补考所取得的成绩注明“补考”,每次重修所取得的成绩均注明“重修”。
3.报名费用由银行一次性从报名学生的学费卡中划款,学生必须保证学费卡中有足够的余额。如学生学费卡中余额不足,导致银行无法划款,则该生本次重修全部报名无效,无法补报。重修报名不收现金。
4.学生应当随低年级重修课程。重修课程与主修课程上课时间发生冲突,学生应当保证主修课程学习。冲突课程可申请免听自修,除另有规定外,学生每学期申请免听自修的课程不超过2门。免听自修具体安排将另行通知。
附:重修报名流程

上一篇:关于组织我校学生参加首届辽宁省普通高等学校本科大学生新媒体设计竞赛的通知(辽师大教发[2017] 82号)
下一篇:辽宁师范大学第二届马克思主义理论知识竞赛具体工作安排