关于2018-2019学年第二学期重修报名的通知
发布时间:2019-03-19 发布者:
侯平路
点击次数:次
各学院:
2018-2019学年第二学期重修报名工作将依据教育部《普通高等学校学生管理规定》(教育部第41号令)及《辽宁师范大学本科生学籍管理办法》(辽师大校发〔2018〕60号)文件相关规定开展,请按以下要求组织实施。
一、报名时间
3月20日8:00-3月25日17:00
二、报名及缴费流程
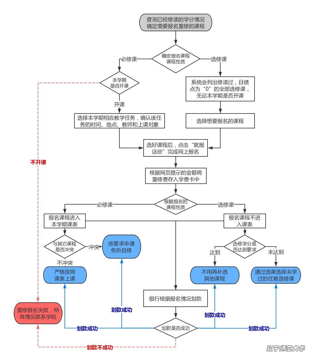
1.学生登陆重修报名网址http://cjgl.lnnu.edu.cn或http://210.47.223.8,选择左侧“重修报名”按钮。
2.重修报名页面分为两个部分:
(1)必修课:系统列出了学生已取得成绩且本学期开课的必修课。若同一门课本学期开设多个平行班,学生可根据上课时间、地点选择其中一个班级参加学习。上课地点涉及新、老两个校区的课程,学生须做出妥善选择,以免给后续上课及考试带来不便。每个班级会根据原班级人数开放一定数量的重修名额,报满后,学生须选择其它班级报名。本学期不单独开设重修班。
(2)选修课:系统列出了学生已修且绩点为“0”全部选修课,学生须报名这些课程,无论是否选择再次修读这些课程。选修课报名是对不及格学分的处理,所报课程不进入本学期课表,跟本学期选课和考核无关。
3.学生报名成功后,须按照网页上显示的金额将费用存入学费卡中,银行暂定安排在4月5日划款。最后报名结果以银行划款结果为准。
4.学生必须在报名当周到报名班级上课。但只有在成功缴费后,系统确认名单,期末考核成绩才能予以记载。
5.必修课重修报名后,学生应当按时参加教育教学计划规定的活动。不能按时参加的,应当事先请假并获得批准。未经学校批准缺课累计超过课程总学时的三分之一,或者旷课三次,重修成绩记0分,重修资格不顺延至后续学期。
三、注意事项
1.根据《辽宁师范大学本科生学籍管理办法》(辽师大校发〔2018〕60号)的规定,学生对首次修读考核合格的课程成绩不满意,只允许重修一次;首次修读考核不合格,重修后考核仍不合格的,应当再次重修,在最长学习年限内重修次数不限。同一门课程每次考核成绩不再只取最高成绩,每次修读成绩均在成绩单中记载,均计入平均学分绩点。
2.学校健全学生学业成绩和学籍档案管理制度,真实、完整地记载、出具学生学业成绩,对通过补考、重修获得的成绩,予以标注。补考所取得的成绩注明“补考”,每次重修所取得的成绩均注明“重修”。
3.报名费用由银行一次性从报名学生的学费卡中划款,学生必须保证学费卡中有足够的余额。如学生学费卡中余额不足,导致银行无法划款,则该生本次重修全部报名无效,无法补报。重修报名不收现金。
4.学生应当随低年级重修课程。重修课程与主修课程上课时间发生冲突,学生应当保证主修课程学习。冲突课程可申请免听自修,除另有规定外,学生每学期申请免听自修的课程不超过2门。免听自修具体安排将另行通知。
